临床症状 在家猫中,公认FIP感染的两种主要形式,即渗出性(或称“湿性”)和非渗出性(或称“干 性”)。渗出性或称“湿性”其特征为在动物腹腔有黏稠的、高蛋白含量的渗出液,少些时候渗出也发生在胸 膜腔内;另一种为非渗出性或称“干性”,其特征为在腹腔也可在胸腔、眼部或者中枢神经系统内可见脓疱肉 芽组织损伤的出现。
通过对腹腔或胸腔积液的检查很容易对渗出性FIP确诊(图1.36)。心包膜和睾丸内积液也很明显。高黏稠 的渗出物具有渗出液、高蛋白含量(大于35g/L)和高比重的特征(图1.37),由此可以区分开。渗出液的细胞 学测定显示为细胞相对减少(有核细胞小于5000/mL),其含有较低或中等数量的中性粒细胞和巨噬细胞。
对非渗出性FIP的诊断要更困难。该疾病缺少积液现象,再结合大范围的临床症状,这些都导致对非渗出性 FIP的诊断要比对渗出性FIP诊断难度大很多。最常见的损伤通常是发生在腹腔,尤其在肝脏、肠系膜淋巴结和脾 脏(图1.38)以及中枢神经系统上。FIP在眼部表现症状为前葡萄膜炎、眼前房出血、眼前房积脓、角膜后沉着 物(图1.39),视网膜剥离、出血和视网膜炎。也可能发生许多种神经系统症状,其取决于神经系统出现损伤的 特殊部位。报道最常见的有关FIP神经系统症状是癫痫和后肢麻痹。
鉴别诊断 对患有渗出性FIP的猫进行鉴别诊断,包括腹水(肝源或心脏源)、胆管性肝炎、腹膜炎、瘤形 成和妊娠。当猫有明显的胸水集聚、瘤形成、膈疝、心力衰竭、渗出性胸膜炎(脓胸)和乳糜胸等症状时,都 要考虑进行合理的鉴别诊断。
非渗出性FIP鉴别诊断包括的范围很大,要依靠相关的器官系统:如神经病学/眼部的症状(癫痫、后肢麻 痹、弓形体病、肿瘤形成、原发性脑脊髓炎/脑膜炎、猫海绵状脑病和视网膜剥离或不发生剥离的视网膜炎以 及眼前房出血)。
诊断 主要依靠临床症状进行临床诊断。
图1.36 2岁患积水性FIP猫的腹部增大。
图1.37 为患积水性FIP猫做腹腔穿刺手术可看见特殊黏稠性、高比重渗出物,注意在一些病例中球蛋白含量高,遇空气易凝固。
血清学检测用于建立对FIP的诊断,在最常使用的检测方法中,这种方法同时也备受争议。然而,必须强调 的是:目前还没有可靠的血清学试验用于对FIP病毒感染的诊断。兽医领域能够使用的血清学试验还仅仅局限于 对冠状病毒抗体的检测,而且还不能用于对致病性FIP病毒和非致病性冠状病毒之间的辨别。即便是所谓目前被 提供为商业化的FIP检测的特异性ELISA(也称FIPSE)检测方法,还没有被完全承认其可以用于对猫单一感染 FIP的检测。此外,不能在极高冠状病毒滴度的基础上建立FIP 的诊断规律。虽然FIP可以通过负冠状病毒滴度的 提示排除掉,但并不是所有的商业化试验室都愿意将血清样本效价调到零。还有,已经断定在临床上患有FIP生 命垂危的猫机体中,冠状病毒抗体效价会显著下降。
目前,RT-PCR(反转录链式聚合酶反应)冠状病毒抗原检测手段已经商业化并应用于兽医领域。其可以在 患病动物的血液、体液、组织或者排泄物中对冠状病毒抗原进行检测。然而有一点值得注意,这种方法对FIP病 毒感染而言既不是一种检测手段,也不是对猫最终是否患有FIP的可靠指标。即使那些被认为排放慢性冠状病毒 的猫也不知其有发展为FIP的高危险性。
以笔者的临床经验看来,血常规检查在建立FIP诊断中临床价值不大,然而经常报道有轻度的非再生障碍性 贫血和淋巴细胞减少症。或许在患有FIP的猫中,最显著的试验检查结果是有70%~75%的猫血清蛋白会增高。 血清球蛋白和清蛋白测定有代表性地揭示了清蛋白部分略微减少,而球蛋白部分明显或有时急剧地增加(图 1.40)。多克隆高球蛋白血症可作为猫高蛋白血症的证据。血清蛋白电泳描绘出血清蛋白的图像,然而由于其他 慢性感染因素,例如FeLV(猫白血病病毒)和FIV(猫免疫缺陷病毒)电泳实验时也可以产生类似的结果,那么 这种检测方法就不能提供确定的诊断信息。最好使用组织病理学、脓疱肉芽肿形成鉴定和血管炎等来确诊猫是 否患有FIP。
图1.38 疑患肠套叠的FIP感染猫的脾布满脓液性肉芽肿。
图1.39 患无积水性FIP的猫右眼出现角蛋白沉淀物。
图1.40 患无积水性FIP猫与FIP引起的高血丙种蛋白症、低血清蛋白症, 此图为其血清蛋白质电泳图。
近来研究表明,至少某些品种的猫,例如在波斯猫中,FECV(猫肠炎型冠状病毒)的遗传缺陷可以突变成 致病性FIP病毒。这种情况说明FIP病毒在猫与猫之间不常传播,因此降低了常规接种疫苗抵抗FIP的作用。
公共卫生 猫传染性胸膜炎对公共卫生不会造成危害。
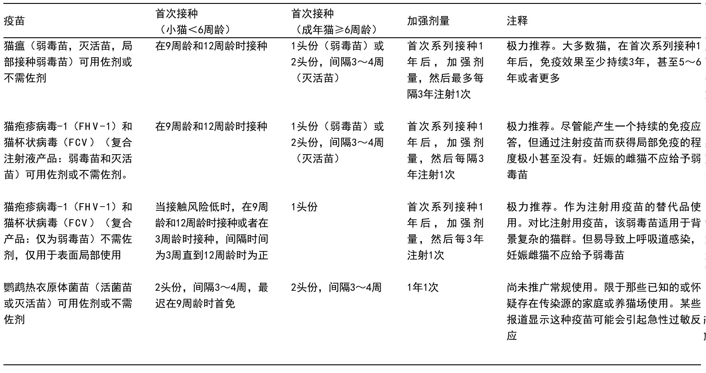
表1.4 猫疫苗抗原和接种方法的指导摘要
续表
母猪是猪场的核心,母猪繁殖力的高低影响着猪场年断奶仔猪数,决定猪场能否实现出栏目标。为了使生产持续稳定,猪场需要对母猪群进行有计划地更新(淘汰)。 母猪淘汰分为主动(正常)淘汰和被动(异常)淘汰。 主动淘汰是指有计划地对繁殖性能低、胎[详细]
天气愈渐寒冷,让养猪人非常头疼的问题来了:密闭不好,通风量大,舍内温度降低,轻则会影响猪的生长速度。因为猪要消耗一部分能量来维持自身体温,重则容易流感、应激;密闭严实一点,舍内温度上来了,但是氨气味特别大,猪群非常容易换上呼吸道方面的疾病。[详细]
食盐是猪日粮中不可缺少的成分。按饲料中含食盐量0.3%饲喂猪,可改善食欲,促进发育,但摄入过量常引起食盐中毒。有一位养猪朋友外购了一批仔猪,为了让猪增加采食量,喂猪时添加了食盐,连续用几天后。发现猪突然拒食,在圈内表现为转圈、兴奋不安,只喝水不[详细]
猪痢疾和增生性肠炎都是猪场常见的疾病,都有排血痢的现象,可造成猪的饲料利用率降低,生长速度受阻,使猪的出栏可延迟10-15天,有的形成僵猪,如不及时对症治疗猪的死亡率可出现高死亡率的现象,给养殖业造成了不小的经济损失。一、猪血痢诊断要点1、各种年[详细]
母猪通常排卵大约20—25枚,卵子的受精率可达95%以上。而母猪的产仔数多在9—13头之间,这说明有30%—40%的受精卵死亡,受精卵的死亡有三个时期。1:前期死亡:精子与卵子在输卵管的壶腹部受精形成的受精卵,受精卵呈游离状态,不断向子宫游动,到达子宫系膜[详细]