临床症状 尽管名字普通,但“猫肺炎”即衣原体感染常引发单侧或双侧结膜炎和结膜水肿(图1.32),偶 尔出现喷嚏(比病毒性上呼吸道感染少得多)。虽然衣原体可散布于消化道和生殖道中,但还没有与全身感染 有关的临床症状的报道。目前,鹦鹉衣原体感染与猫的生殖疾病无关。
鉴别诊断 应与猫疱疹病毒性角膜结膜炎、结膜损伤相区别。
诊断 衣原体的确诊建立在从结膜刮取物中分离出衣原体的基础上。标本应放置于衣原体转送培养皿中,并 于24小时内运送到相关实验室。疑似衣原体病的猫应例行检查FeLV和FIV。
图1.32 衣原体感染引起一只2龄猫发生双侧性结膜炎。
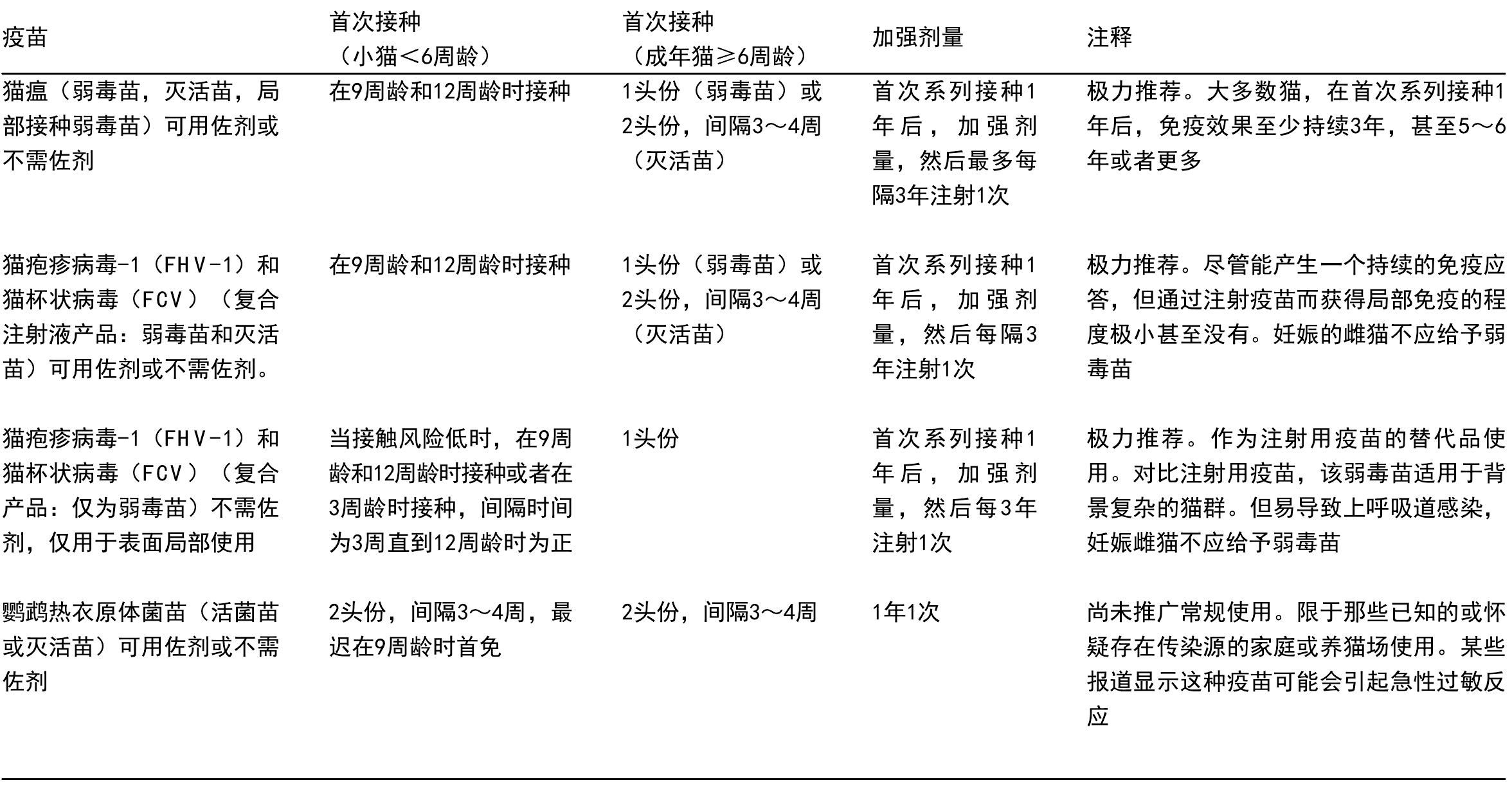
表1.4 猫疫苗抗原和接种方法的指导摘要
续表
母猪是猪场的核心,母猪繁殖力的高低影响着猪场年断奶仔猪数,决定猪场能否实现出栏目标。为了使生产持续稳定,猪场需要对母猪群进行有计划地更新(淘汰)。 母猪淘汰分为主动(正常)淘汰和被动(异常)淘汰。 主动淘汰是指有计划地对繁殖性能低、胎[详细]
天气愈渐寒冷,让养猪人非常头疼的问题来了:密闭不好,通风量大,舍内温度降低,轻则会影响猪的生长速度。因为猪要消耗一部分能量来维持自身体温,重则容易流感、应激;密闭严实一点,舍内温度上来了,但是氨气味特别大,猪群非常容易换上呼吸道方面的疾病。[详细]
食盐是猪日粮中不可缺少的成分。按饲料中含食盐量0.3%饲喂猪,可改善食欲,促进发育,但摄入过量常引起食盐中毒。有一位养猪朋友外购了一批仔猪,为了让猪增加采食量,喂猪时添加了食盐,连续用几天后。发现猪突然拒食,在圈内表现为转圈、兴奋不安,只喝水不[详细]
猪痢疾和增生性肠炎都是猪场常见的疾病,都有排血痢的现象,可造成猪的饲料利用率降低,生长速度受阻,使猪的出栏可延迟10-15天,有的形成僵猪,如不及时对症治疗猪的死亡率可出现高死亡率的现象,给养殖业造成了不小的经济损失。一、猪血痢诊断要点1、各种年[详细]
母猪通常排卵大约20—25枚,卵子的受精率可达95%以上。而母猪的产仔数多在9—13头之间,这说明有30%—40%的受精卵死亡,受精卵的死亡有三个时期。1:前期死亡:精子与卵子在输卵管的壶腹部受精形成的受精卵,受精卵呈游离状态,不断向子宫游动,到达子宫系膜[详细]