临床症状 反流食物多为表面覆盖有一层黏液的 管状,或是混有大量泡沫状黏液,偶尔还可以看到 血液(图3.76)。继发的症状有体重减轻、多食、虚 弱、脱水,颈部食管呈气球状扩张,有汩汩声或打嗝 的声音,咳嗽和口臭。从吃食物到反流的间隔,取决 于食管扩张的程度和动物的活动性,可以从几分钟到 24小时,甚至更长的时间。
鉴别诊断 需与能引起肌肉功能障碍的疾病,如 重症肌无力、铅中毒、免疫介导性多发性肌炎和 多发性神经炎、肌强直、艾迪生病、慢性有机磷 中毒和系统性红斑狼疮(SLE)鉴别。巨食管症也 可以继发于包括食管、食管下括约肌和胃底部的 肿瘤(表3.6)。如果可以排除上述的所有疾病, 则可以诊断为特发性巨食管症。
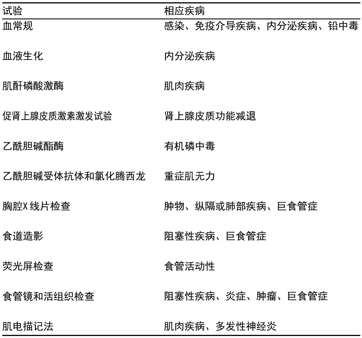
诊断 通过病史和胸腔常规X线片可以诊断 (图3.77~图3.80),但如果需要确定特殊的病 因,则需要进行额外的试验(表3.7)。如果不能 确诊可以做食管X线片和食管镜试验,但通常没有 这个必要(图3.81和图3.82)。德国牧羊犬、大丹 犬、爱尔兰赛特犬、小型雪纳瑞犬和硬毛 易患 先天性巨食管症。犬胃扩张-扭转综合征时,也 可能暂时性继发巨食管症。
图3.76 8岁罗德西亚脊背犬表现为呕吐和体温升高,图为该犬吐在检查室地板上的一摊血样黏液沉积物。详细询问病史后发现所谓的“呕吐”更像是 反流。胸腔听诊发现气管音粗厉。该犬实际上已经发展为严重的吸入性肺炎,它将咯出并吞咽下的血样黏液又经反流吐出。
图3.77 16周龄德国牧羊犬具有“玩耍时发生呕吐”史,胸腔X线检查发现为巨食管症。
图3.78和图3.79 在图3.77中所述幼犬的食道造影X线片可见食管的巨大扩张。
图3.80 11岁杂种犬特大的巨食管症与继发性肺叶尖部吸入性肺炎。没有发现神经肌肉或代谢疾病,因此将本病定为特发性巨食管症。
表3.7 反流的诊断性试验
母猪是猪场的核心,母猪繁殖力的高低影响着猪场年断奶仔猪数,决定猪场能否实现出栏目标。为了使生产持续稳定,猪场需要对母猪群进行有计划地更新(淘汰)。 母猪淘汰分为主动(正常)淘汰和被动(异常)淘汰。 主动淘汰是指有计划地对繁殖性能低、胎[详细]
天气愈渐寒冷,让养猪人非常头疼的问题来了:密闭不好,通风量大,舍内温度降低,轻则会影响猪的生长速度。因为猪要消耗一部分能量来维持自身体温,重则容易流感、应激;密闭严实一点,舍内温度上来了,但是氨气味特别大,猪群非常容易换上呼吸道方面的疾病。[详细]
食盐是猪日粮中不可缺少的成分。按饲料中含食盐量0.3%饲喂猪,可改善食欲,促进发育,但摄入过量常引起食盐中毒。有一位养猪朋友外购了一批仔猪,为了让猪增加采食量,喂猪时添加了食盐,连续用几天后。发现猪突然拒食,在圈内表现为转圈、兴奋不安,只喝水不[详细]
猪痢疾和增生性肠炎都是猪场常见的疾病,都有排血痢的现象,可造成猪的饲料利用率降低,生长速度受阻,使猪的出栏可延迟10-15天,有的形成僵猪,如不及时对症治疗猪的死亡率可出现高死亡率的现象,给养殖业造成了不小的经济损失。一、猪血痢诊断要点1、各种年[详细]
母猪通常排卵大约20—25枚,卵子的受精率可达95%以上。而母猪的产仔数多在9—13头之间,这说明有30%—40%的受精卵死亡,受精卵的死亡有三个时期。1:前期死亡:精子与卵子在输卵管的壶腹部受精形成的受精卵,受精卵呈游离状态,不断向子宫游动,到达子宫系膜[详细]